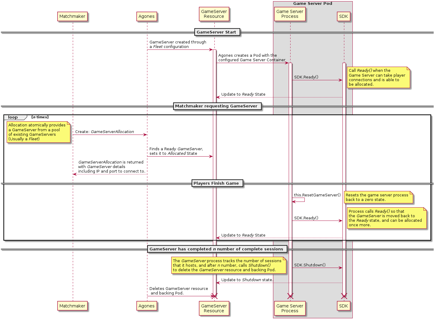
Reusing Allocated GameServers for more than one game session

After a GameServer has completed a player session, return it back to the pool of Ready GameServers for reuse.

Having a GameServer terminate after a single player session is better for packing and optimisation of infrastructure usage, as well as safety to ensure the process returns to an absolute zero state.

However, depending on the GameServer startup time, or other factors there may be reasons you wish to reuse a GameServer for n number of sessions before finally shutting it down.

The “magic trick” to this is knowing that the GameServer process can call SDK.Ready() to return to a Ready state after the GameServer has been allocated.

It is then up to the game developer to ensure that the game server process returns to a zero state once a game session has been completed.

Reserved Lifecycle Sequence Diagram

Next Steps

  • Have a look at all commands the Client SDK provides.
  • If you aren’t familiar with the term Pod, this shouldw provide a reference.

Last modified April 12, 2026: docs: add allocator and ping HA details (#4509) (03e321c)